Developer Guide
Table of Contents
- Acknowledgements
- Setting up, getting started
-
Design
3.1. Architecture
3.2. UI component
3.3. Logic component
3.4. Model component
3.5. Storage component
3.6. Common classes
-
Implementation
4.1. Undo/redo feature
4.1.1. Implementation
- Documentation, logging, testing, configuration, dev-ops
- Appendix: Planned Enhancements
-
Appendix: Requirements
7.1. Product scope
7.2. User stories
7.3. Use cases
7.4. Non-Functional Requirements
7.5. Product scope
7.6. Glossary
-
Appendix: Instructions for manual testing
8.1. Launch and shutdown
8.2. Deleting a person
8.3. Saving data
Acknowledgements
Setting up, getting started
Refer to the guide Setting up and getting started.
Design

.puml
files used to create diagrams in this document docs/diagrams
folder. Refer to the PlantUML Tutorial at se-edu/guides to learn how to create and edit diagrams.
Architecture
The Architecture Diagram given above explains the high-level design of the App.
Given below is a quick overview of main components and how they interact with each other.
Main components of the architecture
Main
(consisting of classes Main
and MainApp
) is in charge of the app launch and shut down.
- At app launch, it initializes the other components in the correct sequence, and connects them up with each other.
- At shut down, it shuts down the other components and invokes cleanup methods where necessary.
The bulk of the app’s work is done by the following four components:
-
UI
: The UI of the App. -
Logic
: The command executor. -
Model
: Holds the data of the App in memory. -
Storage
: Reads data from, and writes data to, the hard disk.
Commons
represents a collection of classes used by multiple other components.
How the architecture components interact with each other
The Sequence Diagram below shows how the components interact with each other for the scenario where the user issues the command delete 1
.
Each of the four main components (also shown in the diagram above),
- defines its API in an
interface
with the same name as the Component. - implements its functionality using a concrete
{Component Name}Manager
class (which follows the corresponding APIinterface
mentioned in the previous point.
For example, the Logic
component defines its API in the Logic.java
interface and implements its functionality using the LogicManager.java
class which follows the Logic
interface. Other components interact with a given component through its interface rather than the concrete class (reason: to prevent outside component’s being coupled to the implementation of a component), as illustrated in the (partial) class diagram below.
The sections below give more details of each component.
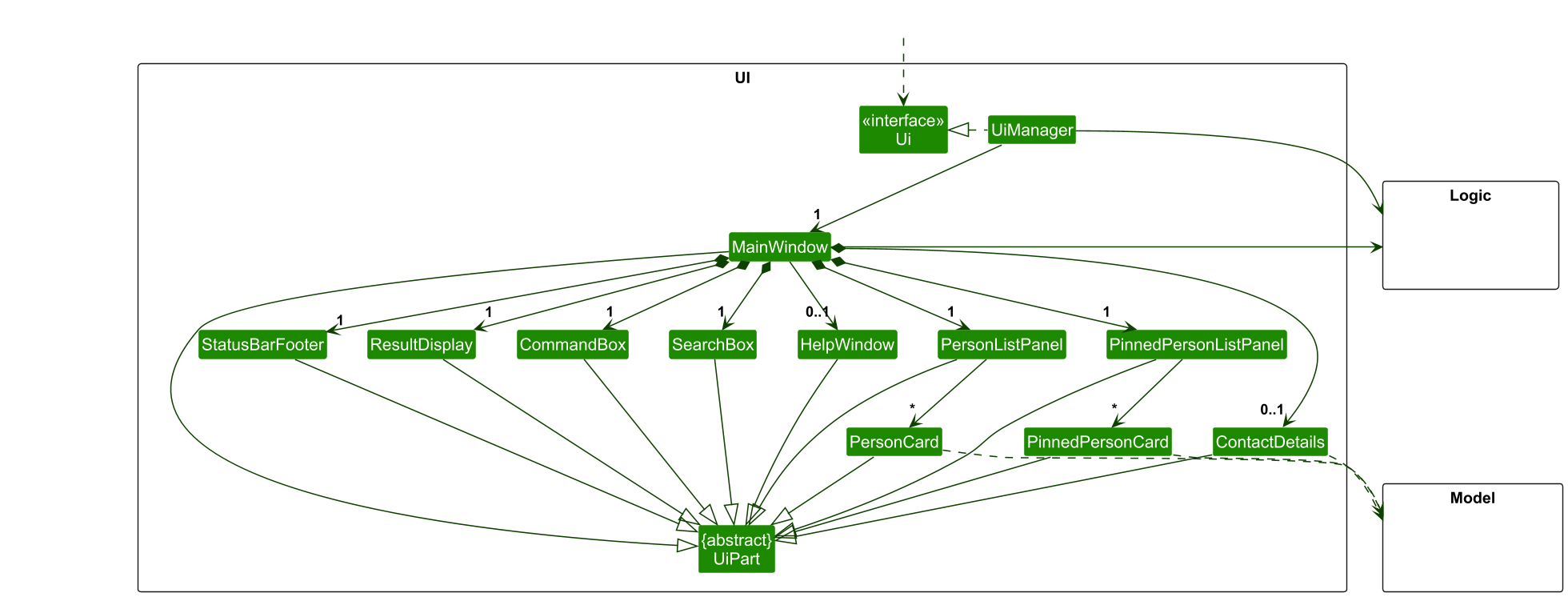
UI component
The API of this component is specified in Ui.java
The UI consists of a MainWindow
that is made up of parts e.g.CommandBox
, ResultDisplay
, PersonListPanel
, StatusBarFooter
etc. All these, including the MainWindow
, inherit from the abstract UiPart
class which captures the commonalities between classes that represent parts of the visible GUI.
The UI
component uses the JavaFx UI framework. The layout of these UI parts are defined in matching .fxml
files that are in the src/main/resources/view
folder. For example, the layout of the MainWindow
is specified in MainWindow.fxml
The UI
component,
- executes user commands using the
Logic
component. - listens for changes to
Model
data so that the UI can be updated with the modified data. - keeps a reference to the
Logic
component, because theUI
relies on theLogic
to execute commands. - depends on some classes in the
Model
component, as it displaysPerson
object residing in theModel
.
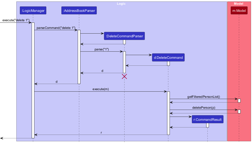
Logic component
API : Logic.java
Here’s a (partial) class diagram of the Logic
component:
The sequence diagram below illustrates the interactions within the Logic
component, taking execute("delete 1")
API call as an example.

DeleteCommandParser
should end at the destroy marker (X) but due to a limitation of PlantUML, the lifeline continues till the end of diagram.
How the Logic
component works:
- When
Logic
is called upon to execute a command, it is passed to anAddressBookParser
object which in turn creates a parser that matches the command (e.g.,DeleteCommandParser
) and uses it to parse the command. - This results in a
Command
object (more precisely, an object of one of its subclasses e.g.,DeleteCommand
) which is executed by theLogicManager
. - The command can communicate with the
Model
when it is executed (e.g. to delete a person).
Note that although this is shown as a single step in the diagram above (for simplicity), in the code it can take several interactions (between the command object and theModel
) to achieve. - The result of the command execution is encapsulated as a
CommandResult
object which is returned back fromLogic
.
Here are the other classes in Logic
(omitted from the class diagram above) that are used for parsing a user command:
How the parsing works:
- When called upon to parse a user command, the
AddressBookParser
class creates anXYZCommandParser
(XYZ
is a placeholder for the specific command name e.g.,AddCommandParser
) which uses the other classes shown above to parse the user command and create aXYZCommand
object (e.g.,AddCommand
) which theAddressBookParser
returns back as aCommand
object. - All
XYZCommandParser
classes (e.g.,AddCommandParser
,DeleteCommandParser
, …) inherit from theParser
interface so that they can be treated similarly where possible e.g, during testing.
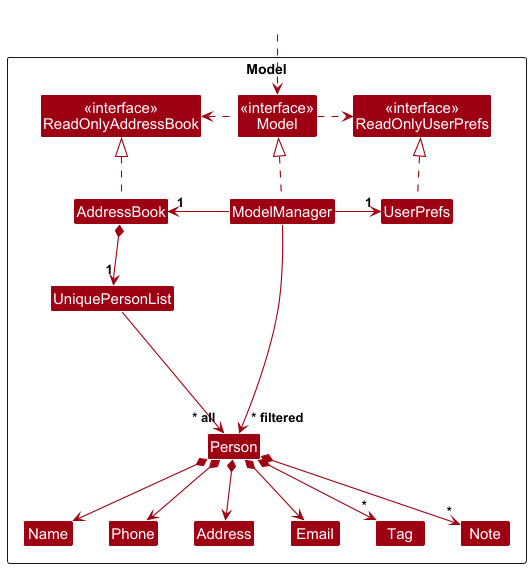
Model component
API : Model.java
The Model
component,
- stores the address book data i.e., all
Person
objects (which are contained in aUniquePersonList
object). - stores the currently ‘selected’
Person
objects (e.g., results of a search query) as a separate filtered list which is exposed to outsiders as an unmodifiableObservableList<Person>
that can be ‘observed’ e.g. the UI can be bound to this list so that the UI automatically updates when the data in the list change. - stores a
UserPref
object that represents the user’s preferences. This is exposed to the outside as aReadOnlyUserPref
objects. - does not depend on any of the other three components (as the
Model
represents data entities of the domain, they should make sense on their own without depending on other components)

Tag
list in the AddressBook
, which Person
references. This allows AddressBook
to only require one Tag
object per unique tag, instead of each Person
needing their own Tag
objects.
Storage component
API : Storage.java
The Storage
component,
- can save both address book data and user preference data in JSON format, and read them back into corresponding objects.
- inherits from both
AddressBookStorage
andUserPrefStorage
, which means it can be treated as either one (if only the functionality of only one is needed). - depends on some classes in the
Model
component (because theStorage
component’s job is to save/retrieve objects that belong to theModel
)
Common classes
Classes used by multiple components are in the bizbook.commons
package.
Implementation
This section describes some noteworthy details on how certain features are implemented.
Undo/redo feature
Implementation
The undo/redo mechanism is facilitated by VersionedAddressBook
. It extends AddressBook
with an undo/redo history, stored internally in an undoStateList
for the undo history and redoStateList
for the redo history. Additionally, it implements the following operations:
-
VersionedAddressBook#canRedo()
— Checks if there is a version to redo to. -
VersionedAddressBook#canUndo()
— Checks if there is a version to undo to. -
VersionedAddressBook#commit()
— Saves the current address book state in its history. -
VersionedAddressBook#undo()
— Restores the previous address book state from its history. -
VersionedAddressBook#redo()
— Restores a previously undone address book state from its history.
These operations are exposed in the Model
interface as Model#canRedo()
, Model#canUndo()
, Model#saveAddressBookVersion()
, Model#revertAddressBookVersion()
and Model#redoAddressBookVersion()
respectively.
The undoStateList
will only hold up to 5 seperate unique versions of the address book, therefore BizBook will only remember up till 5 previously executed commands that in some way have modified the address book.
Given below is an example usage scenario and how the undo/redo mechanism behaves at each step.
Step 1. The user launches the application for the first time. The undoStateList
will be initialized with the initial address book state, and the currentStatePointer
pointing to that single address book state. While the redoStateList
will be empty.
Step 2. The user executes delete 5
command to delete the 5th person in the address book. The delete
command calls Model#saveAddressBookVersion()
, causing the modified state of the address book after the delete 5
command executes to be saved in the undoStateList
, and the currentStatePointer
is shifted to the newly inserted address book state.
Step 3. The user executes add n/David …
to add a new person. The add
command also calls Model#saveAddressBookVersion()
, causing another modified address book state to be saved into the undoStateList
.

Model#commitAddressBook()
, so the address book state will not be saved into the addressBookStateList
.
Step 4. The user now decides that adding the person was a mistake, and decides to undo that action by executing the undo
command. The undo
command will call Model#revertAddressBookVersion()
, which remove the item at the currentStatePointer
and add it into the redoStateList
. In the process the currentStatePointer
moves left, points to the previous address book state, and restores the address book to that state.

currentStatePointer
is at index 0, pointing to the initial AddressBook state, then there are no previous AddressBook states to restore. The undo
command uses Model#canUndoAddressBook()
to check if this is the case. If so, it will return an error to the user rather
than attempting to perform the undo.
The following sequence diagram shows how an undo operation goes through the Logic
component:

UndoCommand
should end at the destroy marker (X) but due to a limitation of PlantUML, the lifeline reaches the end of diagram.
Similarly, how an undo operation goes through the Model
component is shown below:
The redo
command does the opposite — it calls Model#redoAddressBookVersion()
, which removes the item at the redoPointer
and adds it to the back of the undoStateList
, it also shifts the currentStatePointer
to the right as well as restores the address book to that state.

redoPointer
is at index redoStateList.size() - 1
or the list is empty, then there are no undone AddressBook states to restore. The redo
command uses Model#canRedo()
to check if this is the case. If so, it will return an error to the user rather than attempting to perform the redo.
Step 5. The user then decides to execute the command list
. Commands that do not modify the address book, such as list
, will usually not call Model#saveAddressBookVersion()
, Model#revertAddressBookVersion()
or Model#redoAddressBookVersion()
. Thus, the undoStateList
remains unchanged.
Step 6. The user executes clear
, which calls Model#saveAddressBookVersion()
. Since the redoPointer
is pointing at an item in the redoStateList
, all address book states in redoStateList
will be purged. Reason: It no longer makes sense to redo the add n/David …
command. This is the behavior that most modern desktop applications follow.
The following activity diagram summarizes what happens when a user executes a new command:
Documentation, logging, testing, configuration, dev-ops
Appendix: Planned Enhancements
Team Size: 5
-
Detailed errors for importing
When the user imports a file with the wrong extension and the importer fails to import the contents of the file, add a check to see whether the file has the right file extension.
-
Warn the user when exporting will cause a file to be overwritten
When the export file location already has a file, warn and ask for permission from the user before overwriting the file.
-
Maintaining focus on currently selected person after any command execution
The currently focused person should remain even after commands likeaddnotes
or evendelete
as much as possible.
-
Limit number of tags that can be displayed
The person list panel and the pinned person list panel should only show a summary of tags. If there are too many tags or the tag names are too long, they should be hidden and only shown in the contact details panel when focused.
-
Dynamic message box sizing
The message box should increase in height and wrap the text within it as needed so that the user can view the error message or other command messages easily.
-
International phone numbers
Allow the application to accept international phone numbers on top of Singapore phone numbers.
-
Email validation
Update the email validation of theEmail
model to be more strict and check for a period in the domain. Currently, the validation permitsabc@aa
.
-
Long note content support
Update the UI elements of notes to support text wrapping so extra long notes do not trail off with...
but display hidden content in the next line. -
Allow special characters
Update text field inputs, such as name and notes to allow special characters and symbols. -
Change of unique identifier
Update the uniqueness of contacts to handphone number to allow for contacts of the same name.
Appendix: Requirements
Product scope
Target user profile:
A sales and customer relations representative working in the F&B industry. In particular, this representative works with B2B sales.
- has a need to manage a significant number of business contacts
- prefer desktop apps over other types
- can type fast
- prefers typing to mouse interactions
- is reasonably comfortable using CLI apps
Value proposition: This product aims to streamline and simplify sales management for Food and Beverage outlets. By providing an organized, easy-to-use platform for managing business contacts, it helps sales representatives save time and improve efficiency.
User stories
Priorities: High (must have) - * * *
, Medium (nice to have) - * *
, Low (unlikely to have) - *
Priority | As a … | I want to … | So that I can … |
---|---|---|---|
* * * |
user | add a new contact | save the contact information of people |
* * * |
user | delete a contact | free up space in my app |
* * * |
user | view all contact | see the full list of contacts |
* * * |
user | view a contact | retrieve contact information of a person |
* * * |
user | save all contact | retain all information for when i reopen the app |
* * * |
sales rep | have a low query time | avoid wasting much time querying my desired contact |
* * |
user | find a person by name | locate details of persons without having to go through the entire list |
* * |
user | search through my contacts | find a specific person |
* * |
new user | see usage instructions | know how to use the app |
* * |
user | edit contact | update contact with new information |
* * |
user | delete a tag from a person | remove tags that are invalid or are not applicable to the person |
* * |
user | sort contact by name | see whose contact I have saved |
* * |
user | pin a specific contact | view them on a separate list |
* * |
user | unpin a specific contact | clear the pin that is no longer needed |
* * |
user | archive contact | hide less frequently used contacts without deleting them |
* * |
user | be alerted when a contact already exist | avoid accidentally creating a duplicate |
* * |
user | hide private contact details | minimize chance of someone else seeing them by accident |
* * |
user | undo a command | fix a mistake I made |
* * |
user | redo a command | revert back the changes I undid |
* * |
new user | import all contact details into the app | start using without manual setup |
* * |
sales rep | keep track of clients I have contacted by seeing when I last contacted them | avoid wasting time calling them again about the same product |
* * |
sales rep | view my most popular/active clients | promote the new product |
* * |
sales rep | remember the client’s preferred products | recommend related products |
* * |
sales rep | add notes to client’s contact | keep track of my conversation with them |
* * |
sales rep | edit notes saved to client’s contact | keep track of my conversation with them |
* * |
sales rep | delete notes from a client’s contact | remove incorrect or outdated notes |
* * |
sales rep | group my clients by industry | tell if sales are doing well in that industry among other metrics |
* * |
sales rep | add tags to clients | categorize them |
* * |
sales rep | keep note of my client’s email addresses | potentially send promotions or survey forms |
* * |
sales rep | export a list of contact emails | add them to a mailing list |
* * |
sales rep | export my contacts | send it to my coworker who needs it for his work |
* * |
sales rep | add a tag to multiple clients | tag the clients more easily |
* |
user | sort contacts by name | locate a person easily |
* |
experienced user | use keyboard shortcuts | navigate the app faster |
* |
sales rep | contact my client quickly from the app | avoid typing numbers repeatedly on my device |
* |
user | use my previous command quickly | avoid retyping a command |
* |
user | toggle my application between light and dark mode | see the application in my preferred theme |
Use cases
(For all use cases below, the System is the Bizbook
and the Actor is the user
, unless specified otherwise)
Use case: UC1 - Add a person
MSS
- Actor requests to add a new person.
-
System shows details of the newly added person.
Use case ends.
Extensions
-
1a. The details entered about the new person are invalid.
-
1a1. System shows an error message.
Use case ends.
-
-
1b. A person with the same identifier is already in contact list.
-
1b1. System shows duplicate person message.
Use case ends.
-
Use case: UC2 - List all people
MSS
- Actor requests to list all people saved in the System.
-
System shows a list of people.
Use case ends.
Extensions
-
1a. No contacts stored in the System.
Use case ends.
Use case: UC3 - Delete a person
MSS
- Actor performs list all people (UC2).
- Actor requests to delete a specific person in the list.
-
System shows details of deleted person.
Use case ends.
Extensions
-
2a. The specified person is invalid.
-
2a1. System shows an error message.
Use case ends.
-
Use case: UC4 - Delete a tag from a person contact
MSS
- Actor performs list all people (UC2).
- Actor requests to delete a specific tag from a person.
-
System remove the tag from the person.
Use case ends.
Extensions
-
2a. The specified person is invalid.
-
2a1. System shows an error message.
Use case ends.
-
-
2b. The specified tag does not exist.
-
2b1. System shows an error message.
Use case ends.
-
Use case: UC5 - View person contact
MSS
- Actor requests to see specific person’s detail.
-
System shows person’s contact details.
Use case ends.
Extensions
-
1a. The specified person is invalid.
-
1a1. System shows an error message.
Use case ends.
-
Use case: UC6 - Find people
MSS
- Actor requests to find specific people.
-
System shows a filtered list of people.
Use case ends.
Extensions
-
1a. No contacts match keywords.
Use case ends.
Use case: UC7 - Add note to a person contact
MSS
- Actor performs list all people (UC2).
- Actor requests to add a note to a specific person.
-
System shows details of the newly added note to that person.
Use case ends.
Extensions
-
2a. The specified person is invalid.
-
2a1. System shows an error message.
Use case ends.
-
-
2b. The note content is invalid.
-
2b1. System shows an error message.
Use case ends.
-
Use case: UC8 - Edit a note of a person contact
MSS
- Actor performs list all people (UC2).
- Actor requests to edit a note to a specific person.
-
System shows details of the newly edited note of that person.
Use case ends.
Extensions
-
2a. The specified person is invalid.
-
2a1. System shows an error message.
Use case ends.
-
-
2b. The note index is invalid.
-
2b1. System shows an error message.
Use case ends.
-
-
2c. The note content is invalid.
-
2c1. System shows an error message.
Use case ends.
-
Use case: UC9 - Delete note from a person contact
MSS
- Actor performs list all people (UC2).
- Actor requests to delete a specific note from a specific person.
-
System shows updated details excluding deleted note from that person.
Use case ends.
Extensions
-
2a. The specified person is invalid.
-
2a1. System shows an error message.
Use case ends.
-
-
2b. The note index is invalid.
-
2b1. System shows an error message.
Use case ends.
-
Use case: UC10 - Pin a person
MSS
- Actor performs list all people (UC2).
- Actor requests to pin a specific person.
- System shows details of newly pinned person.
Extension
-
2a. The specified person is invalid.
-
2a1. System shows an error message.
Use case ends.
-
-
2b. The person is already pinned.
-
2b1. System shows duplicated pin message.
Use case ends.
-
Use case: UC11 - Unpin a person
Similar to UC10 except without extension 2b.
Use case: UC12 - Undo a command
MSS
- Actor performs a command that updates the System.
- System executes the command.
- Actor requests to undo the recently executed command.
-
System reverts changes made by the actor.
Use case ends.
Extensions
-
3a. There is no version to revert to.
-
3a1. System shows an error message.
Use case ends.
-
Use case: UC13 - Redo a command
MSS
- Actor undos a command (UC12).
- Actor requests to redo the recently executed undo command.
-
System reverts changes made by the actor.
Use case ends.
Extensions
-
2a. There is no version to revert to.
-
2a1. System shows an error message.
Use case ends.
-
Use case: UC14 - Export contact list
MSS
- Actor requests to export contact list to a specific file.
-
System exports the contact information into the file.
Use case ends.
Extensions
-
1a. System detects that the directory does not exist.
-
1a1. System creates the directory.
Use case resumes from step 2.
-
-
1b. System detects that the file is used by another process.
-
1b1. System shows an error message.
Use case ends.
-
Use case: UC15 - Import a contact list
MSS
- Actor requests to import a contact list from a specific file.
-
System imports the contact information into the file.
Use case ends.
Extensions
-
1a. System detects that the file does not exist.
-
1a1. System shows an error message
Use case ends.
-
-
1b. System detects that the file is not supported by the program
-
1b1. System shows an error message
Use case ends.
-
Use case: UC16 - Toggle application’s theme
MSS
- Actor toggle the system’s theme.
-
System changes theme.
Use case ends.
Use case: UC17 - Command History
MSS
- Actor inputs a command into the System.
- System processes the command and confirms its success.
-
Actor presses the “Up” arrow key to retrieve and re-populate the previous command in the input field.
Use case ends.
Extensions
-
2a. Command fails.
-
2a1. System displays an error message indicating the failure reason.
Use case resumes from step 1.
-
-
3a. Multiple previous commands available.
- 3a1. Actor presses the “Up” arrow key multiple times to cycle through the command history.
-
3a2. System displays each previous command in sequence.
Use case ends.
Use case: UC18 - Edit a person’s information
MSS
- Actor performs list all people (UC2).
- Actor requests to edit the details of a specific person.
-
System shows details of the newly edited person.
Use case ends.
Extensions
-
2a. The specified person is invalid.
-
2a1. System shows an error message.
Use case ends.
-
-
2b. The details entered are invalid or are in the wrong format.
-
2b1. System shows an error message.
Use case ends.
-
Non-Functional Requirements
- The system should work on any mainstream OS as long as it has Java
17
or above installed. - The system should be able to hold up to 1000 contacts without a noticeable sluggishness in performance for typical usage.
- The system should be developed in a modular way for easier updates and bug fixes.
- The system should ensure data consistency across all instances.
- The system should continue functioning in the event of a missing or corrupted save file.
- The system should encrypt sensitive data to follow data protection laws.
- The interface should be intuitive and easy to use.
{More to be added}
Glossary
- Mainstream OS: Windows, Linux, Unix, MacOS
- Private contact detail: A contact detail that is not meant to be shared with others
- Device: system with dialing and calling capabilities
Appendix: Instructions for manual testing
Given below are instructions to test the app manually.

Launch and shutdown
-
Initial launch
1a. Download the jar file and copy into an empty folder
2b. Execute the jar file by running
java -jar bizbook.jar
in command prompt.
Expected: Shows the GUI with a set of sample contacts. The window size may not be optimum. -
Saving window preferences
2a. Resize the window to an optimum size. Move the window to a different location. Close the window.
2b. Re-launch the app by running
java -jar bizbook.jar
in command prompt.
Expected: The most recent window size and location is retained. -
Automatic help page launch
3a. Open the help window, and click the “Open URL” button.
Expected: The user guide page should automatically open in the browser.
Deleting a person
-
Deleting a person while all persons are being shown
1a. Prerequisites: List all persons using the
list
command. Multiple persons in the list.1b. Test case:
delete 1
Expected: First contact is deleted from the list. Details of the deleted contact shown in the status message. Timestamp in the status bar is updated.1c. Test case:
delete 0
Expected: No person is deleted. Error details shown in the status message. Status bar remains the same.1d. Other incorrect delete commands to try:
delete
,delete x
,...
(where x is larger than the list size)
Expected: Similar to previous.
Saving data
-
Dealing with missing/corrupted data files
1a. Prerequisites: Prepare a valid
bizbook.json
data file with at least 3-4 persons.1b. Manually edit the data file so have 2 persons with the same name.
1c. Re-launch the app by running
java -jar bizbook.jar
in command prompt.
Expected: App starts with an empty database.